学校首页
学院首页
学院概况
学院简介
学院领导
联系我们
师资队伍
教师队伍
行政办公
辅导员队伍
学院动态
评估专栏
党团之窗
院党组织结构
工作制度
党团活动
学工工作
养成教育
第二课堂
主题教育
就业实训
教学科研
阿里数贸学院
学院首页
>
就业实训
>
实训中心
> 正文
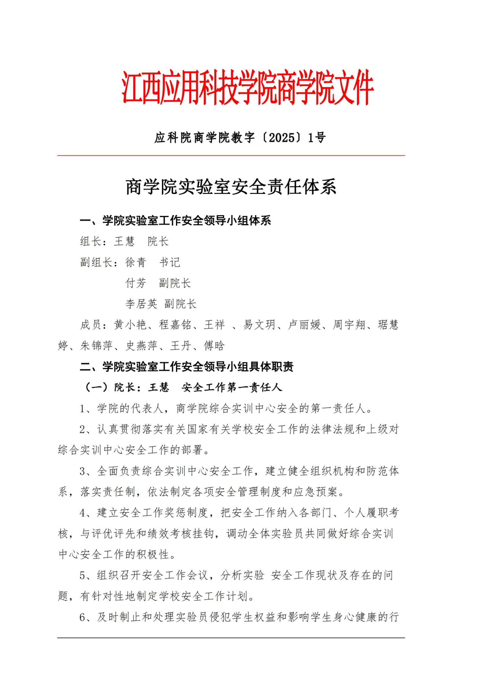
商学院实验室安全责任体系
来源:
时间:2025-02-20
上一篇:商学院实验室安全应急制度
下一篇:商学院实验室安全自查整改总结报告(2025年)