一、竞赛时间安排与流程

二、选手来源及宣传发动方式
根据比赛项目的要求,马克思主义学院专、兼职教师在课前、课后推荐选手参赛,并给予指导。思政课专职教师推荐2-5个作品参加比赛,思政课兼职教师推荐1-2个作品参加比赛(本次比赛不区分本科与专科组)。在竞赛活动的宣传上,也要充分利用网络、微信等各类媒体,持续开展专业技能竞赛宣传活动。
三、比赛组织与管理
承办单位成立专业技能竞赛“我心中的思政课”——大学生微电影比赛项目执委会(以下简称“执委会”),负责指挥和协调竞赛的各项工作,成员如下:
主 任:于冰雁 马克思主义学院 院长 总指挥
成 员:杨小媛 马克思主义学院 科员 负责学院协调工作
郑瑞平 马克思主义学院 专职教师 方案制定、作品收集与整理
段华梅 马克思主义学院 专职教师 会场布置
四、专家队伍
由马克思主义学院各专、兼职教师担任微视频作品比赛的评委。
五、竞赛场地
暂定综合楼808会议室。
六、竞赛设施设备
投影仪 1台、笔记本电脑 1台
申报单位(盖章):
年 月 日
“辰林杯”第十二届江西应用科技学院专业技能运动会
“我心中的思政课”——大学生微电影比赛竞赛实施方案
为进一步深入贯彻落实习近平总书记在学校思想政治理论课教师座谈会上的重要讲话精神,以信息化促进学习方式变革,促使学生运用综合知识、培养团队精神和提高实践创新能力。根据《“辰林杯”第十二届江西应用科技学院专业技能运动会实施方案》(待定)的总体安排,我校将结合教育部《关于开展习近平新时代中国特色社会主义思想大学习领航计划系列主题活动的通知》(教社科司函〔2019〕85号)以及我校《思想政治教育第一课堂与第二课堂对接实施办法》(应科院字〔2019〕8号)文件精神,现举办专业技能运动会“我心中的思政课”——大学生微电影比赛赛事。为确保竞赛顺利进行、取得实效,现结合实际,制定本实施方案。
一、竞赛宗旨
在新时代下,为将思想政治教育更贴切地融入到学生的实践活动中,为更好地激励广大学生明德修身、崇尚技能、争创一流、求实奉献,加快培养和选拔一批高素质应用型人才,促进我校在国、省相关竞赛中取得优异成绩。
二、组织机构
(一)举办单位
主办单位:江西应用科技学院
承办单位:马克思主义学院、校团委
(二)竞赛执委会
承办单位成立专业技能竞赛“我心中的思政课”——大学生微电影比赛项目执委会(以下简称“执委会”),负责指挥和协调竞赛的各项工作,成员如下:
主 任:于冰雁 马克思主义学院 院长
成 员:杨小媛 马克思主义学院 科员
郑瑞平 马克思主义学院 专职教师
刘帅帅 马克思主义学院 专职教师
段华梅 马克思主义学院 专职教师
刘宇星 马克思主义学院 专职教师
曾一丹 马克思主义学院 专职教师
(三)执委会下设各竞赛工作组
根据赛事安排,执委会设专家裁判组、赛务组、会务组、宣传报道组、设备及后勤保障组、申诉受理组。
三、作品要求及标准
1.选题要求:
以“我心中的思政课”为主题,用微电影的方式,展现大学生心中理想的思政课,呈现思政课学习过程中的精彩故事。
2.视频作品要求:
(1)作品长度:以 8-15 分钟为宜。
(2)作品内容:围绕“四史”、全面建成小康社会等反映思政课课堂教学、社会实践以及日常思想政治教育的内容;反映对思政课相关主题思考的内容;反映对思政课教学期望与畅想的内容。
(3)作品范围:可涵盖“马克思主义基本原理概论”“毛泽东思想和中国特色社会主义理论体系概论”“中国近现代史纲要”“思想道德修养与法律基础”“形势与政策”等任何一门课程的相关知识点。
(4)作品格式:视频采用包含字幕的MP4格式,视频大小不超过1GB,视频画幅宽高比为16:9,分辨率设定为1920×1080为宜,建议采用1080P。
(5)作品要求:视频类型可分为案例展示类,师生互动类,自由创作类三种。出镜的学生须是在读的大学生,出镜教师须是承担思政课教学任务的教师;微电影中的主角应是学生,要以学生的视角来呈现思政课的教学内容或思政课学习过程中的故事。使用资料、图片、外景实拍、实验和表演等形象化教学手段,应符合教学内容要求,与讲授内容联系紧密,手段选用恰当。选用影视作品或自拍素材,应注明素材来源,一般不选用地图类素材;选用影视作品或自拍素材中涉及人物访谈内容时,应加注人物介绍。视频动画的设计与使用,要与课程内容相贴切,能够发挥良好的教学效果,动画的实现须流畅、合理、图像清晰,具有较强的可视性。
四、参赛对象及报名
(一)参赛对象
江西应用科技学院全日制在校本、专科学生。
(二)报名时间
即日起至11月21日。
(三)报名方式及资料
按要求填写比赛活动报名表(附件1),与微视频作品于2021年11月21日前提交所有材料至郑老师处(邮箱:81172149@qq.com),按要求发送成功后视为报名此活动。(注;邮件发送主题、活动报名表和微视频作品统一命名为“指导老师+作品名称+我心中的思政课”)。
(四)推荐流程:
1.思政课专职教师推荐2-3个作品参加比赛,思政课兼职教师推荐1-2个作品参加比赛(本次比赛不区分本科与专科组)。
2.参赛作品由思政课教师先在本学期授课班级中遴选推送并负责指导,指导教师将参赛作品报名情况统一发送到执委会负责人,再由执委会进行作品初审,初审通过后的作品进入初赛,按评分高低选出10个作品进入决赛。作品完成与修改由思政课教师指导培训。参赛作品的制作人可自由寻找团队成员,也可由思政教师帮助学生组团,每个作品团队总人数不超过4人(不含指导老师)。
(五)咨询电话
郑瑞平,联系电话:18270001823,邮箱:81172149@qq.com
杨小媛,联系电话:0791-83659519(15970291327)
五、竞赛安排
(一)宣传发动
根据比赛项目的要求,马克思主义学院专、兼职教师在课前、课后推荐选手参赛,并给予指导。
在竞赛活动的宣传上,充分利用网络、微信等各类媒体,持续开展专业技能竞赛宣传活动。
(二)组织实施阶段
本次竞赛分初审、初赛和决赛三个阶段进行,由执委会组织评审团对参赛作品进行评分。
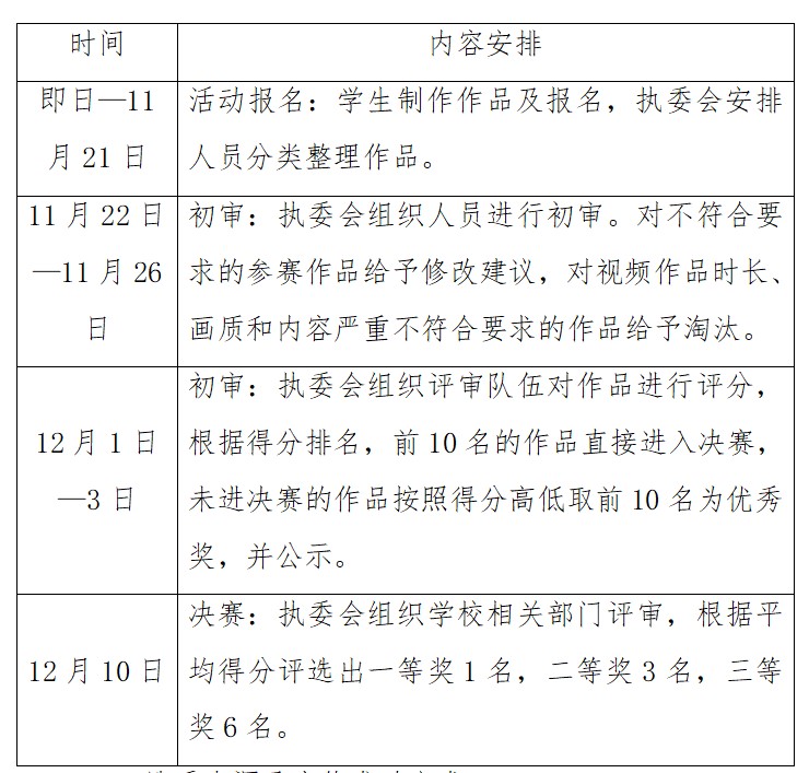
1.初审流程。对11月21日前收集的作品进行收集整理,11月22日-11月26日,执委会组织人员进行初审。对不符合要求的参赛作品给予修改建议,对视频作品时长、画质和内容严重不符合要求的作品给予淘汰。
2.初赛流程。在12月3日-7日进行初赛,执委会组织评审队伍对作品进行评分,根据得分排名,前10名的作品直接进入决赛,未进决赛的作品按照得分高低取前10名为优秀奖,并公示。
3.决赛流程。12月9日举行决赛,执委会组织学校相关部门评审,根据平均得分评选出一等奖1名,二等奖3名,三等奖6名。
六、指导要求
(一)要求指导教师用课下时间给予指导初赛,每位老师指导不低于4课时。通过初审进入初赛的作品,对应指导老师计算2课时;学生作品获得一、二、三等奖的指导老师也相应以8、6、4课时计算,老师指导多个作品可获得叠加课时。
(二)根据评分标准,指导老师对学生微视频作品中视频主题、表达内容、表现手法、时间安排、视频创意和整体结构等进行指导。
(三)各位老师严把意识形态,如若出现问题,将扣除指导老师所有指导课酬,并以教学事故严肃处理。
七、时间安排
报名时间:即日——11月21日
初审时间:11月22日——11月26日
教师指导:初赛前指导:学生参与时间——11月30日
决赛前指导:12月7日——12月8日
比赛时间:
初赛:12月3日—7日
决赛:12月9日
比赛地点:综合楼808会议室
八、奖项设置
一等奖1名。荣誉证书+奖品
二等奖3名。荣誉证书+奖品
三等奖6名。荣誉证书+奖品
优秀奖10名。荣誉证书+奖品
九、申诉与仲裁
(一)参赛选手发现其它选手有冒名顶替、弄虚作假等对比赛不公平的情况,或者活动工作人员存在违规行为的,均可提出申诉。
(二)申诉最迟应分别在初赛或决赛结果公布后24小时内提出,超过时效将不予受理。申诉时,应以书面形式向申诉受理组提出,由监督仲裁组进行裁决。
(三)监督仲裁组对违规行为做出的裁决为最终裁决。参赛选手不得因对仲裁处理意见不服而停止比赛或滋事,否则按弃权处理。
(四)如竞赛出现不可预见的异常情况,由监督仲裁组与竞赛承办单位商议后,做出处理决定。
十、其他
(一)各参赛选手在竞赛中不得冒名顶替、弄虚作假,一经发现查实,将取消参赛资格和成绩。
(二)本竞赛不收取任何费用。
(三)本实施方案条款的最终解释权归“我心中的思政课”——大学生微电影比赛竞赛组委会所有。
附件:
1.“辰林杯”第十二届江西应用科技学院专业技能运动会“我心中的思政课”——大学生微电影比赛活动报名表
附件1
“辰林杯”第十二届江西应用科技学院专业技能运动会
“我心中的思政课”——大学生微电影比赛活动报名表
团队负责人信息 |
姓 名 |
|
学 院 |
|
学 号 |
|
班 级 |
|
电 话 |
|
邮 箱 |
|
团队其他 成员信息 |
姓 名 |
学号 |
主要负责项目 |
|
|
|
|
|
|
|
|
|
指导教师 |
姓 名 |
|
职 称 |
|
职 务 |
|
电 话 |
|
作品 基本信息 |
作品名 |
|
视频作品 设计 与制作 |
建议包含作品思政元素、主要观点(内容)、作品特色、作品制作流程和分工。注意文字简洁,思路清晰,字数不宜过多。(本段填写时删除) |
备注 |
|