江西应用科技学院“辰林杯”第十二届专业技能运动会
——“大学生讲思政课”比赛工作方案
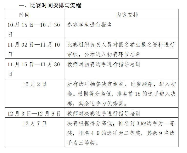
一、比赛时间安排与流程

二、选手来源及宣传发动方式
1.选手来源:思政课专职教师推荐2-3名学生,思政课兼职教师推荐1名学生(本次比赛不区分本科与专科组)。参赛学生由思政课教师先在本学期授课班级中选拔,将参赛学生名单推荐到马克思主义学院,再由马克思主义学院将名单反馈团委,与分院一起协调确定。
2.宣传发动方式:各思政课老师根据比赛项目的要求,推荐优秀选手报名参加比赛,并组织选手进行培训、初赛。扩大比赛活动的参与面,加大宣传力度,充分利用网络、微信等各类媒体,持续开展大学生讲思政课比赛宣传活动。
三、比赛组织与管理
承办单位成立“大学生讲思政课”比赛项目执委会(以下简称“执委会”),负责指挥和协调比赛的各项工作,成员如下:
主 任:于冰雁 院长 总指挥
副主任:刘明钰 教研室主任 负责学院协调工作
成 员:杨小媛 科员 方案制定
熊梦娟 专职教师 材料收集、活动开展
四、专家队伍
由马克思主义学院各专兼职教师担任大学生讲思政课比赛的评委。
五、比赛场地
1.初赛场地:三达楼教学楼
2.决赛场地:浴星湖大讲堂
六、比赛设施设备
1.摄像机、单反:拍照、录视频
2.话筒
3.音响
4.投影仪:播放PPT
5.笔记本电脑:连接投影仪
申报单位(盖章):马克思主义学院
2021 年 10 月 7 日
江西应用科技学院“辰林杯”第十二届专业技能运动会
——“大学生讲思政课”比赛实施方案
为深入贯彻落实习近平总书记在学校思想政治理论课教师座谈会上的重要讲话精神、教育部《关于开展习近平新时代中国特色社会主义思想大学习领航计划系列主题活动的通知》(教社科司函〔2019〕85号)及我校《思想政治教育第一课堂与第二课堂对接实施办法》(应科院字〔2019〕8号)文件精神,增强学生学习思政课的积极性、主动性、创造性,让思政课入脑、入耳、入心,增强学生对思政课的获得感,现决定于2021年10月——12月组织开展大学生思政公开课大赛活动。为确保比赛顺利进行、取得实效,现结合实际,制定本实施方案。
一、比赛宗旨
为更好地增强学生学习思政课的积极性、主动性、创造性,让思政课入脑、入耳、入心,增强学生对思政课的获得感。
二、组织机构
(一)举办单位
主办单位:江西应用科技学院
承办单位:马克思主义学院、校团委
(二)竞赛执委会
承办单位成立专业技能竞赛“大学生讲思政课”比赛项目执委会(以下简称“执委会”),负责指挥和协调竞赛的各项工作,成员如下:
主 任:于冰雁 马克思主义学院 院长
副主任:刘明钰 马克思主义学院 教研室主任
成 员:杨小媛 马克思主义学院 科员
熊梦娟 马克思主义学院 专职教师
(三)执委会下设各竞赛工作组
根据赛事安排,执委会设专家评委组、赛务组、宣传报道组、设备及后勤保障组、申诉受理组。
三、比赛项目及标准
(一)比赛项目:大学生讲思政课
(二)比赛要求
1.选题要求:
以《思想道德与法治》《马克思主义基本原理》《中国近现代史纲要》《毛泽东思想与中国特色社会主义理论体系概论》《形势与政策》等课程章节内容并结合时政热点。
2.展示要求:参赛学生自行搜集讲课所需资料,教学内容要求符合2021年最新版本思政课教材内容,教学观点要求积极向上、合理正确,教学设计要求构思精巧,提倡设计新颖的授课形式。比赛前提交完整讲稿和PPT课件,时长12分钟内(超时扣分)。
四、参赛对象及报名
(一)参赛对象
江西应用科技学院全日制2020、2021级在校本、专科学生。
(二)报名时间
10月15日—10月30日
(三)报名方式
思政课专职教师推荐3-5名学生,思政课兼职教师推荐1-2名学生(本次比赛不区分本科与专科组)。参赛学生由思政课教师先在本学期授课班级中选拔,将参赛学生名单推荐到马克思主义学院,由思政课教师指导培训。参赛学生按要求填写比赛活动报名表(附件1)于2021年10月30日前提交至熊老师处(邮箱:1599241915@qq.com),按要求发送成功后视为报名此活动。(注;邮件发送主题、活动报名表统一命名为“指导老师+大学生讲思政课”)。
(四)咨询电话
杨小媛,联系电话:0791-83659519(15970291327)
(五)报名资料
1.江西应用科技学院“大学生讲思政课”比赛活动报名表。
2.本人近期大一寸免冠彩色(白底)照。
五、比赛安排
(一)宣传发动
各思政课老师根据比赛项目的要求,推荐优秀选手报名参加比赛,并组织选手进行培训、初赛。
扩大比赛活动的参与面,加大宣传力度,充分利用网络、微信等各类媒体,持续开展大学生讲思政课比赛宣传活动。
(二)防控疫情
根据最新疫情防控要求,加强对竞赛全过程的动态管理,严格按照疫情防控要求制定疫情防控应急处置预案,切实做好场地和人员的疫情防控工作,确保比赛活动安全有序。
(三)赛前指导培训
为使参赛选手能够尽快熟悉比赛环境和了解考核大纲相关内容与比赛要求,由各参赛指导老师结合比赛实施进度组织各参赛人员在赛前进行指导培训、比赛要求讲解。
时间:11月15日—11月30日
地点:三达楼教学楼
(四)组织实施阶段
本次比赛分为教师指导和正式比赛两个阶段,每个阶段分初赛和决赛进行。
1.教师指导:初赛:11月15日—11月30日
决赛:12月3日—12月6日
2.正式比赛:
(1)初赛:12月2日
所有选手抽签决定组别、比赛顺序,进入初赛。根据得分高低,排名前18的选手进入决赛,未进决赛的按照成绩高低取前10名为优秀奖,并公示。
(2)决赛:12月7日
初赛胜出的12名选手,决赛根据得分高低,排名前3的选手为一等奖,排4-9的选手为二等奖,其余9名选手为三等奖。
(五)评分要求
1.要求指导教师用课下时间给予指导。初赛,每位老师指导不低于4课时,所带队伍每进一场比赛,增加指导4课时。
2.根据评分标准(附件2),对选手讲授内容、教学方法、课堂气氛、时间安排、教学辅助手段应用,授课整体效果和选手理论基本功底进行综合评价、评分。
六、奖励办法
1.一等奖3名。荣誉证书+书籍
2.二等奖6名。荣誉证书+书籍
3.三等奖9名。荣誉证书+书籍
4.优秀奖若干名。
七、申诉与仲裁
(一)参赛选手认为赛场提供的设备、工具不符合规定的或工作人员存在违规行为的,均可提出申诉。
(二)现场申诉最迟应在比赛结束后1小时内提出,超过时效将不予受理。申诉时,应以书面形式向申诉受理组提出,由监督仲裁组进行裁决。
(三)监督仲裁组对违规行为做出的裁决为最终裁决。参赛选手不得因对仲裁处理意见不服而停止比赛或滋事,否则按弃权处理。
(四)如比赛出现不可预见的异常情况,由监督仲裁组与比赛承办单位商议后,做出处理决定。
八、其他
(一)各参赛选手在竞赛中不得冒名顶替、弄虚作假,一经发现查实,将取消参赛资格和成绩。
(二)本比赛不收取任何费用。
(三)本实施方案条款的最终解释权归大学生讲思政课组委会所有。
附件1
江西应用科技学院“大学生讲思政课”比赛活动报名表
参赛选手信息 |
姓 名 |
|
学 院 |
|
学 号 |
|
班 级 |
|
电 话 |
|
邮 箱 |
|
指导教师 |
姓 名 |
|
职 称 |
|
职 务 |
|
电 话 |
|
基本信息 |
授课题目 |
|
课程名称和章节 |
|
课程设计特色 |
|
备注 |
|