2021年12月14日,江西应用科技学院2021年度大学生创新创业训练计划项目中期检查在产教融合中心智慧教室1举行。本次答辩会由项目成果展示和评委提问两个环节组成,答辩评委专家有:校长助理、创新创业学院院长肖罡、教务处常务副处长蒋德勇、国际商务学院院长王慧、人工智能学院院长李俊。
答辩会开始前创新创业学院肖罡院长介绍了答辩需要注意的具体事项、需要大家对项目已完成结果进行展示,并对在场每个团队表示了肯定与鼓励。

各项目负责人采用PPT汇报研究成果,并现场演示实物(模型),展示见刊论文、专利证书等。专家评审团本着对同学们负责的态度,遵循“公开、公平、公正”的评审原则,从科学性、学术性、创新性、应用性等各方面严格把关,依据项目团队的结题文本材料和答辩人的陈述,逐一对每个项目展开提问和点评。


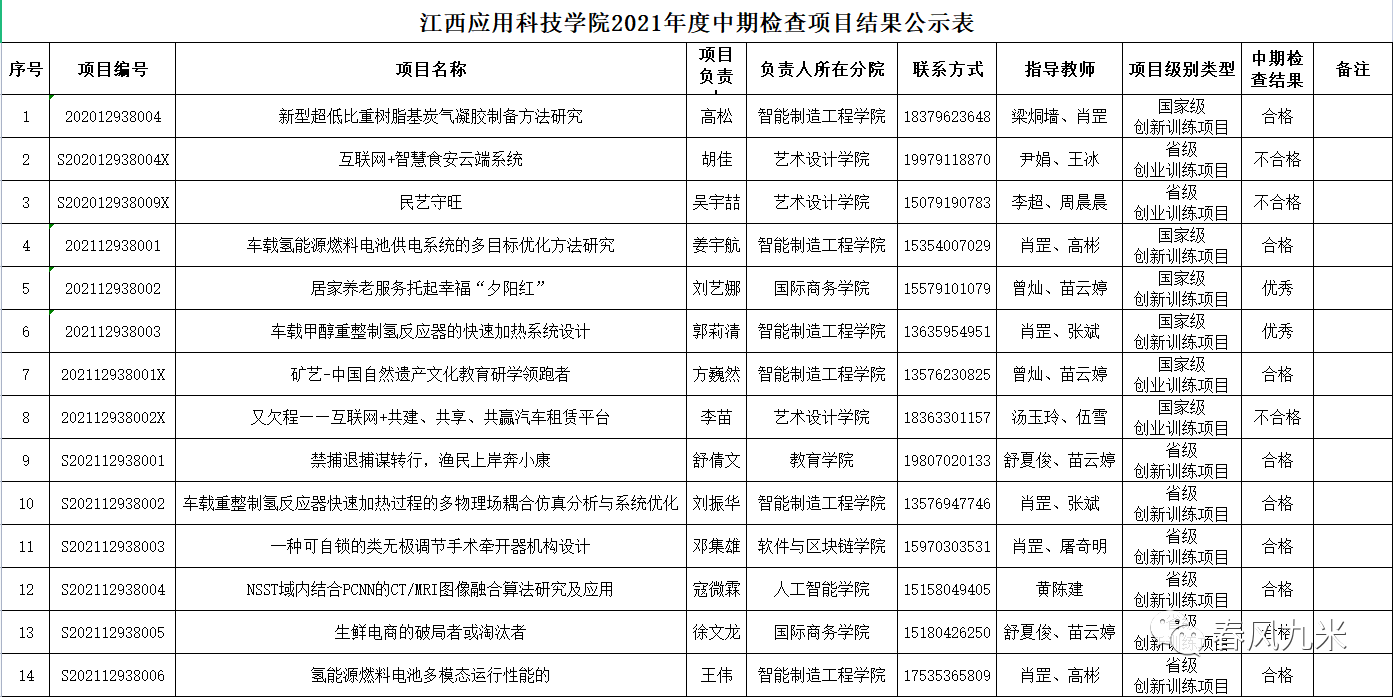
本次答辩共有28支队伍参加,最终评选出5个优秀项目,18个合格项目,5个不合格项目。现将结果公示如下:

中期答辩已结束,希望合格的创新创业训练计划项目继续努力,不合格的项目通过此次答辩发现不足并对其进行改进。项目结题时间预计在2022年6月中旬,请各项目好好准备,在结项时展现出丰厚的成果,顺利结题!另外,新一轮项目申报将在明年5月进行,希望大家踊跃参加。